我校荣获19项山东省第八届高等教育教学成果奖
近期,山东省教育厅印发《关于公布山东省第八届高等教育教学成果奖获奖名单的通知》(鲁教高字〔2018〕1号),我校19项教学成果获奖,其中特等奖1项(本科教学成果奖)、一等奖5项(本科教学成果奖3项、研究生教学成果奖2项)、二等奖13项(本科教学成果奖9项、研究生教学成果奖4项)。
山东省高等教育教学成果奖每四年评审一次,获奖成果代表了全省高等教育教学成果的最高水平。山东省教育厅根据国务院《教学成果奖励条例》和相关文件精神,组织开展了第八届高等教育省级教学成果奖评审工作。本届评审经各校推荐、专家评审、结果公示等环节,共评出 598项省级教学成果奖,其中,特等奖29项、一等奖203项、二等奖366项。
近年,我校围绕立德树人根本任务不断提升人才培养质量,充分调动广大教职员工的教学积极性、创造性,深入开展教育教学改革,强化教育教学成果的培育、完善、应用、推广,效果显著。新学期起,我校将继续充分发挥优秀教学成果奖的示范引领作用,坚持以学生为中心、以产出为导向、持续改进的教学质量理念,持续深化教育教学改革,加大优质、特色教学成果培育力度,推进一流本科教育教学体系建设。
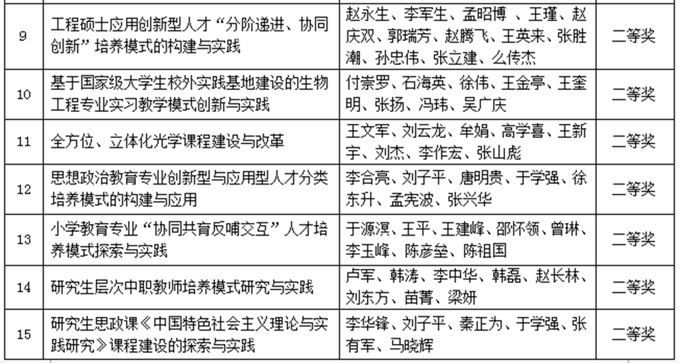
第八届高等教育省级教学成果奖评审我校获奖成果
(按省教育厅公布顺序排序)



聊大要闻
-
聊大青年热议习近平总书记给中国青年五四奖章暨新时代青年先锋奖获奖者代表的回信2026-05-06
-
【“三提三争”见行动】省委教育工委推介我校党建带团建工作做法2026-05-06
-
驻聊高校心理健康教育协同发展正式启动——首期辅导员、班主任心理育人能力提升专题培训在聊城大学举行2026-05-06
-
学校举办辅导员素质能力提升专题沙龙2026-05-07
-
传媒技术学院2025届西部计划志愿者郑涵新获山东省青年志愿服务先进个人2026-05-06
-
聊城大学教师在《学习时报》刊发运河文化研究理论文章2026-05-06
-
我校智能优化与调度团队荣获SCI一区Top期刊《群体与进化计算》杰出论文和最佳论文奖2026-04-30
-
2026家禽疾病绿色防控技术·黄河论坛暨第四届中国家禽养殖大会在我校举办2026-04-30
-
我校第五届教职工足球联赛圆满落幕2026-04-30
-
聊城大学现代驴产业科技创新团队荣获第27届山东青年五四奖章集体2026-04-29



时间 :2018-02-26
阅读次数 :
字体 :
来源 : 教务处
作者 : 教务处